办公NOA
首页
HOME
学院简介
ABOUT
招生工作
ADMISSIONS
历年分数
招生简章
招生章程
招生计划
信息公告
ANNOUNCEMENTS
通知公告
招生政策
新闻报道
NEWS
工作职能
RESPONSIBILITIES
招生宣传
OUTREACH
办公NOA
首页
学院简介
招生工作
历年分数
招生简章
招生章程
招生计划
信息公告
通知公告
招生政策
新闻报道
工作职能
招生宣传
当前位置:
首页
>>
信息公告
>>
通知公告
>> 正文
通知公告
通知公告
招生政策
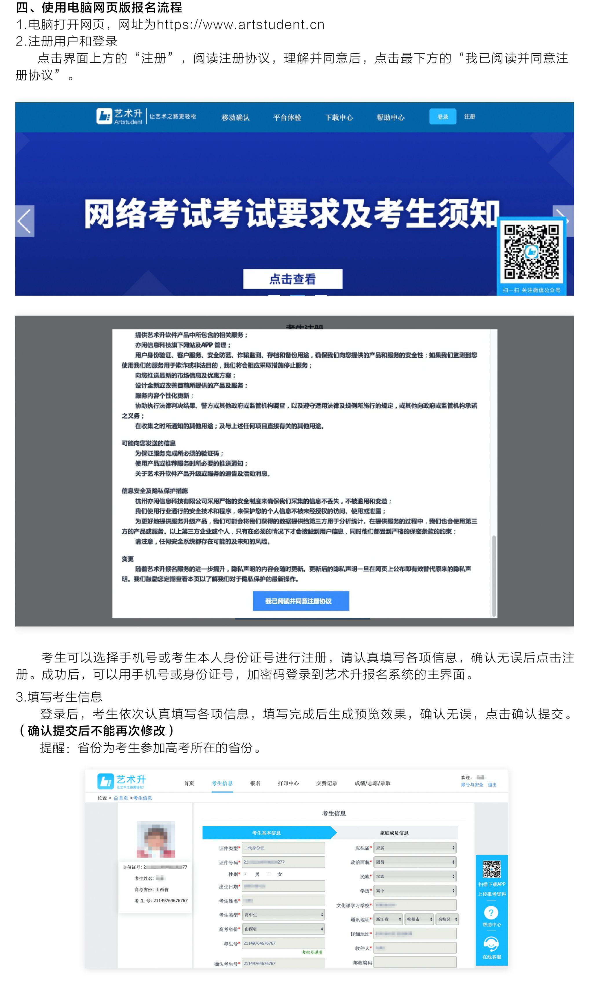
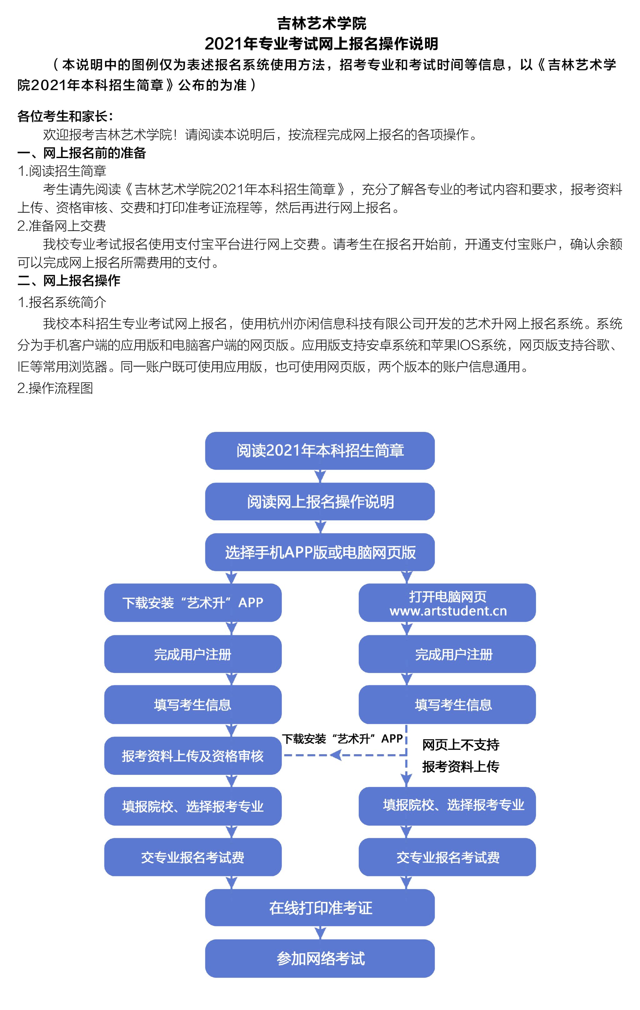
吉林艺术学院2021年专业考试网上报名操作说明
分享到:
分享到微信朋友圈
X
作者: 发布时间:2025年11月21日 15:51 点击数:
返回
版权所有 © : 吉林艺术学院
吉ICP备 11005026号-1